Rabu, 15 Januari 2014

PENGANGGURAN DAN INFLASI

Definisi
Definisi Pengangguran
Dalam standard internasional, pengertian dari pengangguran adalah seseorang yang sudah digolongkan dalam angkatan kerja, yang secara aktif sedang mencari pekerjaan pada suatu tingkat upah tertentu, tetapi tidak dapat memperoleh pekerjaan yang diinginkannya.
Golongan penduduk yang tergolong sebagai angkatan kerja adalah penduduk yang berumur di antara 15 hingga 65 tahun, kecuali (i) ibu rumah tangga yang lebih suka menjaga keluarganya daripada bekerja, (ii) penduduk muda dalam lingkungan umur tersebut yang masih meneruskan pelajarannya di sekolah atau universitas, (iii) orang yang belum mencapai umur 65 tetapi sudah pensiun dan tidak mau bekerja lagi, dan (iv) pengangguran sukarela- yaitu golongan penduduk dalam lingkungan umur tersebut yang tidak secara aktif mencari pekerjaan.
Pengangguran menyebabkan produktivitas masyarakat berkurang sehingga dapat menyebabkan banyak timbulnya kemiskinan dan masalah sosial lainnya. Yang dalam jangka waktu yang panjang dapat menyebabkan kekacauan politik dan sosial sehingga mengganggu pertumbuhan dan pembangunan ekonomi sehingga mengakibatkan menurunnya GNP dan pendapatan perkapita suatu negara

Definisi Inflasi
Inflasi adalah merupakan suatu keadaan dimana terjadi kenaikan harga atas barang barang secara umum dari waktu ke waktu secara kontinu(terus-menerus).
Tingkat kenaikan harga, baru dapat di katakan sebagai Inflasi bila kenaikan itu meluas dan mempengaruhi kenaikan harga untuk barang yang lain. Sehingga kenaikan harga untuk satu atau dua barang saja belum dapat dikatakan sebagai inflasi, kecuali bila telah mempengaruhi harga barang lainnya.

Jenis Jenis
Jenis Jenis Pengangguran.
Pengangguran dapat digolongkan menjadi beberapa jenis diantaranya ialah :
Pengangguran friksional (Frictional Unemployment)
Adalah suatu jenis pengangguran yang disebabkan oleh tindakan seorang pekerja untuk meninggalkan kerjanya dan mencari kerja yang lebih baik atau lebih sesuai dengan keinginannya.

Pengangguran Musiman (Seasonal Unemployment)
Adalah suatu keadaan dimana seseorang harus sementara menganggur, karena adanya fluktuasi kegiatan ekonomi jangka pendek.

Pengangguran Siklikal
Adalah merupakan jenis pengangguran yang disebabkan karena adanya imbas dari naik turunnya siklus ekonomi sehingga permintaan tenaga kerja lebih rendah daripada penawaran kerja.

Pengangguran Struktural
Adalah pengangguran yang diakibatkan oleh perubahan ekonomi(berkembang atau mengalami kemunduran). Yang disebabkan karena perkembangan teknologi, persaingan dari luar negeri atau luar daerah, dan pertumbuhan yang pesat dari kawasan lain.

Pengangguran Sukarela
Adalah pengangguran yang diakibatkan apabila ada kesempatan kerja tetapi orang yang menganggur itu tidak bersedia menerimanya pada tingkat gaji yang berlaku.

Pengangguran Terpaksa
Adalah pengangguran yang diakibatkan apabila seseorang bersedia menerima pekerjaan pada tingkat gaji yang berlaku, tetapi pekerjaan itu tidak bersedia.

Pengangguran Tersembunyi
Keadaan dimana suatu jenis kegiatan ekonomi dijalankan oleh tenaga kerja yang jumlahnya melebihi dari yang diperlukan.

Penganguran Setengah Menganggur
Keadaan pengangguran dimana seseorang pekerja itu melakukan kerja jauh lebih rendah dari jam kerja yang normal.


2.2. Jenis Jenis Inflasi

Jenis jenis Inflasi dapat dibedakan menjadi beberapa penggolongan berdasarkan berbagai faktor yang membedakannya.

Berdasarkan Asalnya
Berdasarkan asalnya inflasi dapat dibedakan menjadi
Inflasi Dalam Negeri (Domestic Inflation)
Adalah merupakan Inflasi yang terjadi di dalam negeri. Umumnya disebabkan karena defisit anggaran belanja yang dibiayai oleh pencetakan uang baru, kenaikan upah, gagal panen dan lain lain

Inflasi Luar Negeri (Imported Inflation)
Adalah inflasi yang disebabkan karena naiknya harga barang barang impor, yang terjadi karena adanya kenaikan tarif impor barang atau karena tingginya biaya produksi di luar negeri.

Berdasarkan Tingkat Tingginya Inflasi
Inflasi ringan (dibawah 10% per tahun)
Inflasi Sedang (10% sampai 30% per tahun)
Inflasi Berat (antara 30% sampai 100% per tahun)
Hiper inflasi (diatas 100% per tahun)


Cara Menghitung.
Cara Menghitung Tingkat Pengangguran

Untuk mengukur tingkat pengangguran yang terjadi pada suatu daerah dapat dihitung dengan menggunakan rumus :

Jumlah penganggur / jumlah angkatan kerja dalam suatu daerah × 100%


3.2. Cara Menghitung Tingkat Inflasi.

Untuk dapat menghitung tingkat Inflasi terlebih dahulu harus diketahui indeks harga konsumen (IHK) atau Consumer Price Index (CPI).

IHK adalah ukuran Perubahan Harga dari kelompok barang dan jasa yang paling banyak dikonsumsi oleh rumahtangga dalam jangka waktu tertentu untuk menghitung IHK digunakan rumus :

IHK = Harga sekarang / harga pada tahun dasar × 100%

Selanjutnya rumus untuk menghitung laju Inflasi adalah :

Laju Inflasi = IHK periode n – IHK tahun sebelumnya.

Kerugian dan Keuntungan Inflasi

Terjadinya Inflasi seringkali menyebabkan berbagai dampak buruh bagi masyarakat. Namun ternyata, pada kasus tertentu Inflasi dapat menguntungkan bagi beberapa pihak. Berikut merupakan kerugian dan keuntungan dari terjadinya Inflasi bagi oknum oknum tertentu.

Kerugian Inflasi.
Inflasi memperbanyak jumlah masyarakat produktif yang menganggur karena banyaknya PHK yang dilakukan perusahaan perusahaan.
Harga dalam berbagai barang konsumsi masyarakat menjadi mahal. Sehingga untuk menutupinya seringkali masyarakat harus memperkecil pengeluaran akan kebutuhannya.
Para pemborong atau kontraktor, harus mengeluarkan tambahan biaya agar dapat menutup pengeluaran karena terjadinya inflasi. Sehingga keuntungannya menjadi berkurang.
Bagi para kreditor atau pemberi pinjaman karena nilai riil dari pinjaman yang diberikan dapat menjadi lebih kecil. Misalnya pada saat sebelum inflasi pinjaman sebesar Rp.500.000,00 setara dengan 25 gram emas. Namun setelah inflasi dapat menjurun menjadi 20 gram emas.
Bagi para penabung terjadinya inflasi dapat memperbesar tingkat bunga dan menurunkan nilai uang yang ditabung dibandingkan ketika sebelum terjadinya inflasi.

4.2. Keuntungan Inflasi
Keuntungan inflasi dapat juga di rasakan bagi suatu perusahaan yang memiliki stok persediaan barang dari sebelum terjadinya inflasi.
Bagi para pedagang, inflasi dijadikan sebagai kesempatan untuk mempermainkan harga dengan cara menaikkan harga untuk memperoleh keuntungan yang besar.
Bagi para orang orang atau perusahaan yang mengadakan spekulasi, mereka akan menimbun barang sebanyak banyaknya sebelum terjadinya inflasi untuk menjualnya saat terjadinya inflasi. Kenaikan harga akan menguntungkan mereka.
Bagi para peminjam, terjadinya inflasi tidak mempengaruhi jumlah pinjamannya jika peminjaman terjadi sebelum terjadinya inflasi. Meskipun saat inflasi terjadi kenaikan harga. Contohnya para pengambil KPR BTN inflasi akan mengakibatkan harga bahan bangunan menjadi naik. Namun jumlah kewajiban yg harus dibayar kpada BTN tidak ikut dinaikkan.

Faktor Penentu Terjadinya Inflasi

Tarikan Permintaan (Demand Pull Inflation)
Disebabkan karena permintaan masyarakat akan barang terlalu kuat yang dipicu oleh membanjirnya likuiditas di pasar sehingga permintaan menjadi tinggi. Permintaan yang tinggi terhadap faktor faktor produksi tersebut mengakibatkan harga faktor produksi mengalami kenaikan. Hal ini terjadi karena jumlah uang yang beredar bertambah.

Desakan Biaya (Cost Push Inflation)
Terjadi akibat adanya kelangkaan distribusi. Walaupun tidak ada permintaan yang meningkat secara signifikan. Yang memicu terjadinya kenaikan harga ialah karena ketidaklancaran arus distribusi atau berkurangnya barang yang di produksi yang tersedia pada rata rata permintaan normal. Hal ini juga adapat terjadi karena naiknya biaya produksi.

Inflasi Campuran
Adalah gabungan dari keduakombinasi antara tarikan permintaan dan dorongan biaya. Namun jenis ini jarang dijumpai pada kehidupan nyata.




Penerapan / Contoh Kasus

Pengangguran friksional
-Seorang guru di Medan, misalnya berhenti bekerja karena mengikuti suaminya yang dipindahkan ke Jakarta. Di tempat yang baru ini guru tersebut mencari kerja.
-Seorang wanita sedang bekerja mengandung anaknya yang pertama dan memutuskan untuk berhenti kerja. Setelah anknya berumur beberapa bulan ia memutuskan mencari kerja kembali.

Pengangguran Musiman
Petani, misalnya, akan selalu dapat digolongkan sebagai penganggur bermusim karena mereka tidak selalu dapat bekerja sepanjang tahun. Untuk dapat menanam mereka harus menunggu musim hujan. Dan diantara menanam dan panen mereka harus menganggur karena beberapa bulan diperlukan agar tanamannya mendapatkan hasil.

Pengangguran Struktural
Sebelum industri komputer berkembang terdapat permintaan yang besar ke atas mesin tik dan permintaan tersebut mengembangkan industri ini. Dengan penggunaan komputer yang semakin meluas, permintaan ke atas mesin tik berkurang dan industrinya mengalami kemunduran. Sebagian pekerja dalam industri ini akan menganggur.

Pengangguran Sukarela
Orang yang menganggur sadar bahwa pekerjaan itu ada, tetapi ia masih mencari pilihan pekerjaan yang lebih baik. Pengangguran ini sering disebut dengan pengangguran karena memilih pekerjaan.

Pengangguran Terpaksa
Seseorang yang memang sangat ingin mendapat pekerjaan tetapi perusahaan tersebut tidak membutuhkan karyawan lagi atau persyaratannya untuk menjadi karyawan di perusahaan tersebut, tidak sesuai atau kurang.

Pengangguran Tersembunyi
Suatu kegiatan ekonomi dapat dijalankan secara efisien dengan menggunakan 5 pekerja, tetapi pekerja yang sebenarnya adalah 8 orang. Dalam contoh ini kelebihan 3 pekerja tersebut dapat digolongkan sebagai penganggur tersembunyi.

Penganguran Setengah Menganggur
Dalam pekerjaan yang normal, seseorang itu bekerja 40 jam seminggu atau 5/6 hari per pekan. Seorang pekerja dapat digolongkan dalam golongan setengah menganggur apabila hanya bekerja tidak lebih dari 20 jam atau 3 hari per pekan.


Kesimpulan
Keterkaitan antara Inflasi Dengan Pengangguran
Pengangguran adalah merupakan dampak dari adanya inflasi. Dikatakan demikian karena terjadinya inflasi dalam periode tertentu dapat menurunkan daya beli masyarakat akan suatu barang. Untuk dapat bertahan pada tingkat daya beli sebelumnya, masyarakat harus mendapatkan gaji lebih, paling tidak sebesar tingkat inflasi. Karena jika tidak maka permintaan akan barang barang produksi akan semakin menurun. Menurunnya permintaan akan barang produksi akan memberi dampak pada suatu perusahaan karena keuntungan yang didapatnya berkurang.
Berkurangnya keuntungan perusahaan ini lah yang kemudian memicu perusahaan untuk meminimalisasi pengeluaran sebagai konsekuensi atas berkurangnya keuntungan dari suatu perusahaan. Salah satunya ialah dengan mengurangi jumlah tenaga kerja untuk meminimalisasi pengeluaran. Yaitu dengan melakukan PHK. Jika inflasi berlangsung dalam periode yang lama. Maka PHK yang merupakan salah satu jalan untuk menstabilkan nilai rupiah akan banyak dilakukan oleh perusahaan. Semakin banyak perusahaan melakukan PHK maka akan semakin banyak pula jumlah pengangguran. Itulah mengapa dikatakan bahwa pengangguran adalah merupakan dampak dari adanya inflasi.

Selasa, 07 Januari 2014

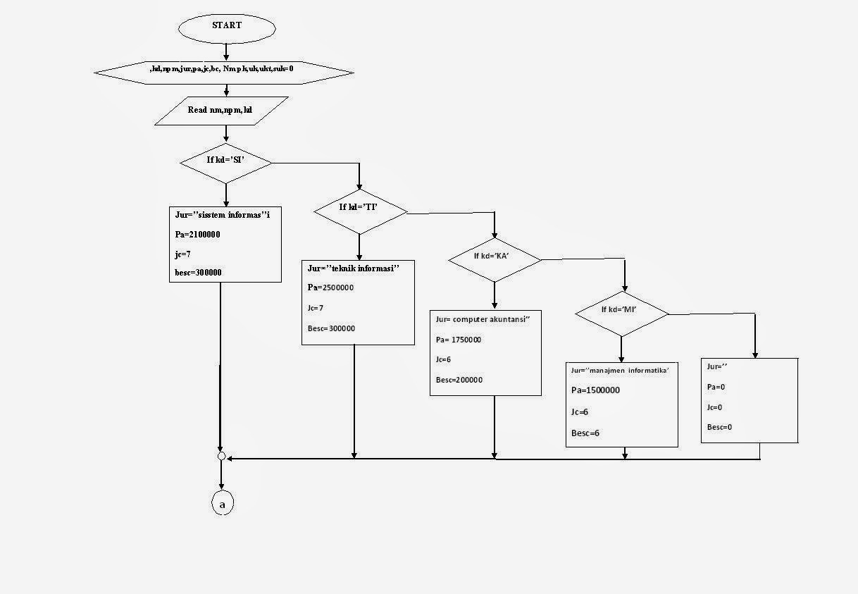
jawaban soal no. 6





USES CRT;
VAR
            Nm,jur:string[30];
            Kd:string[2];
            Npm,pa,besc,uk,ukt,suk:longint;
            Pk,jc:integer;
Begin
            Clrscr;
            Write(‘nama mahasiswa:’);readln(nm);
            Write(‘npm:’);readln(npm);
            Write(‘kode:’)readln(kd);
            If kd=’SI’then
                        Jur:=’sistem informasi’;pa:=2100000;jc:=7;besc:=300000;
            End.
            Else if kd=’TI’then
                        Jur:=’teknik informasi’;pa:=2500000;jc:=7;besc:=300000;
            end
            Else if kd=’KA’then
                        Jur:=’komputer akuntansi’;pa:=1750000;jc:=6;besc:=200000;
            End
            Else if kd=’MI’then
                        Jur:=’manajemen informatika’;pa:=1500000;jc:=6;besc:=250000;
            End;
Write(‘pembayaran awal:’);readln(pa);
Write(‘jumlah cicilan:’);readln(jc);
Write(‘besar cicilan:’);readln(besc);
Uk:=pa+(jc&bc);
Ukt:=pa+(pk*bc);
Write(‘uang kuliah:’);readln(uk);
Write(‘uang kuliah terbayar:’);readln(ukt);
Suk:=uk-ukt;
Write(‘sisa uang kuliah:’);readln(suk);
End.


FLOWCHART NYA DI BAWAH YAAAAAAA……………………………. JJJ




FLOWCHART NYA DI BAWAH YAAAAAAA……………………………. JJJ


FLOWCHART NYA